随时下资源网

2019梦幻秘籍西游2 赚钱秘笈视频教程单五开攻略项目打书炼妖跑商

赚钱秘笈 2019梦幻秘籍西游2 单五开攻略项目打书炼妖跑商 视频教程  赚钱秘笈视频教程单五开攻略项目打书炼妖跑商 第1张
(赚1万难度估计很大,一般这种我都打三折,就算3000吧,哈哈哈)





申明一下:楼主不会玩梦幻西游,这套教程是某宝买来的,到底是不是最新2019版本我验证不了,懂行的自己拿去研究吧。





问:梦幻西游赚钱现在还赚钱吗?
答:当然,梦幻因为藏宝阁独有的经济系统,可以让梦幻号和装备做到大幅度保值,赚钱方式也是多种多样的,本攻略主要是五开攻略!


问:梦幻可以当职业吗?到底可以赚多少钱?
答:梦幻现在日子不好过,各种限制产出,活动基本没法做!建议不要把它当做职业来玩,当做休闲的游戏,还能挣点油钱和烟钱,事业和家庭最重要!男人要有格局!如果真的喜欢这种赚钱方式,相信我,跟着攻略走,每个月赚个万元左右不是问题。


问:攻略怎么样?
答:攻略说的非常细节了,从建号,怎么升级,做什么活动,怎么配宝宝,在什么时间该干什么,说的非常详细!下边是部分简单图片介绍。


赚钱秘笈 2019梦幻秘籍西游2 单五开攻略项目打书炼妖跑商 视频教程  赚钱秘笈视频教程单五开攻略项目打书炼妖跑商 第2张
很多网游都要钱呀,没钱根本和付费玩家没法比。





固伤计算器
 赚钱秘笈 2019梦幻秘籍西游2 单五开攻略项目打书炼妖跑商 视频教程  赚钱秘笈视频教程单五开攻略项目打书炼妖跑商 第3张


实用工具箱
 赚钱秘笈 2019梦幻秘籍西游2 单五开攻略项目打书炼妖跑商 视频教程  赚钱秘笈视频教程单五开攻略项目打书炼妖跑商 第4张



攻略目录
攻略在此目录│文件列表:
 │ 70上班族五开时间表.txt
 │ 固伤计算器.url
 │ 最新工具箱.url
 ├ 低投入抓鬼套路
 ││ 69抓鬼.txt
 ││ 8小时速升60.pdf
 ││ 一些心得体会+联系方式.pdf
 ││ 处理物品.png
 ││ 套路1套路二套路三.png
 ││ 套路日常防疲劳.png
 ││ 套路练号篇.pdf
 ││ 套路说明.pdf
 ││ 手绘板.jpg
 ││ 提高无底洞秒伤.png
 ││ 点技能.png
 ││ 进区需看.txt
 ││ 选区一定要慎重.xlsx
 ││ 门派选择及宝宝选择.pdf
 ││ 防牟利.jpg
 ││ 防疲劳.jpg
 ││ 鬼血量计算.jpg
 │├ 宝宝展示
 ││└ 攻宝宝参考.jpg
 │├ 建号礼包
 │├ 建号须知
 │└ 活力换天眼
 ├ 其他五开攻略技巧(必需要看)
 ││ 五开宝宝速度发展史.pdf
 ││ 五开时间表.pdf
 ││ 五开耐法与耐卡.pdf
 ││ 免费刷天眼(我帮找网).pdf
 ││ 宝宝进阶攻略.pdf
 ││ 电脑五开刷口袋.pdf
 ││ 贫民须弥养成.pdf
 │└ 飞行祥瑞攻略.pdf
 ├ 副本神器攻略
 │└ 副本神器不会杀的进,会杀的不需要看了.pdf
 ├ 工具箱
 │└ 梦幻西游实用工具箱.exe
 ├ 梦幻最新固伤五开攻略(推荐)
 ││ 4TGHS(新区跑区).pdf
 ││ 5wdd,4wddpt攻略.pdf
 ││ 70上班族五开时间表.txt
 ││ 新区固伤低投资攻略.pdf
 ││ 新区礼包领取.pdf
 │└ 老区礼包领取.pdf
 ├ 梦幻牧场攻略
 ││ 牧场对比篇.pdf
 ││ 牧场搬家篇.pdf
 │└ 牧场进阶篇.pdf
 ├ 梦幻西游低端套路捉鬼85
 ││ 69FC和BB.pdf
 ││ 70级抓鬼用BB.pdf
 ││ 75级用BB.pdf
 ││ 固伤.jpg
 ││ 新账号升级流程.pdf
 │└ 组合BB.pdf
 ├ 脚本套路牟利攻略(主力推荐)
 ││ 手机互通脚本挖图收益介绍.txt
 │└ 跑商收益计算.txt
 ├ 赠品(可不看)
 ││ 30炼妖宝宝赚钱流程及细节把握.pdf
 ││ 个人方案1梦幻西游尖端摆摊方案.pdf
 ││ 五开偷卡寺里秘籍.pdf
 ││ 五开副本刷钱数字化方案及细节把握.pdf
 ││ 五开女娲偷卡赚钱.pdf
 ││ 古董商人路线图.pdf
 ││ 合符石技巧.txt
 ││ 垄断经营带来的暴力收入.pdf
 ││ 帮派迷宫赚钱详尽攻略及细节把握.pdf
 ││ 建房技巧.txt
 ││ 数字化抓鬼实验分析.pdf
 ││ 梦幻西游临时符赚钱及细节把握.pdf
 ││ 梦幻西游养殖种植攻略及细节把握.pdf
 ││ 梦幻西游尖端炼妖技术.pdf
 ││ 梦幻西游建筑之术详解.pdf
 ││ 梦幻西游高端物品店方案.pdf
 ││ 点卡问题的解决——系统免费资源最大化转化金钱.pdf
 ││ 终极藏宝阁赚钱方案.pdf
 ││ 职业商人入门——从玩家到商人你必须做到的.pdf
 ││ 职业挖图轻松700万.pdf
 │└ 梦幻西游常用类知识集合
 │ │ 三界功绩消耗列表.pdf
 │ │ 人物练级地点.pdf
 │ │ 传送点大全.pdf
 │ │ 变身卡列表.pdf
 │ │ 召唤兽出现场景.pdf
 │ │ 召唤兽必带技能列表.pdf
 │ │ 召唤兽成长表.pdf
 │ │ 召唤兽技能表.pdf
 │ │ 召唤兽携带等级列表.pdf
 │ │ 召唤兽认证费用.pdf
 │ │ 宝宝在各场景满经验等级.pdf
 │ │ 家具配方.pdf
 │ │ 师门技能花费列表.pdf
 │ │ 帮派修炼花费列表.pdf
 │ │ 帮派技能花费列表.pdf
 │ │ 成就点速成.pdf
 │ │ 打传说地点.pdf
 │ │ 梦幻西游召唤兽技能资质表(最新最全).pdf
 │ │ 法宝补满灵气地点.pdf
 │ │ 符石组合公式.pdf
 │ │ 节日奖励公式.pdf
 │ │ 裁缝炼金打造基础数值及熟练要求.pdf
 │ └ 装备特技列表.pdf
 ├ 送五开赚钱打书技巧
 ││ 「娱乐」打书法宝宝攻略.txt
 ││ 「综合」五开全方面详细版.txt
 ││ 「综合」五开日常刷钱攻略.txt
 ││ 「综合」五开时间安排攻略.xls
 ││ 五开出菜防苦行.pdf
 ││ 五开如何防止疲劳模式.pdf
 ││ 五开常用快捷键.pdf
 ││ 五开攻略(1).txt
 ││ 宠环数据与利润统计.xls
 │└ 慈心渡鬼.pdf
 ├ 送各种攻略
 ││ 5开三防攻略.pdf
 ││ 5开收益选号.txt
 ││ 5无底洞日常.txt
 ││ 丹青.txt
 ││ 主要副本文字攻略.txt
 ││ 六开刷子年卡优势分析.pdf
 ││ 剑灵魔影.pdf
 ││ 天籁之音.pdf
 ││ 子树全新秘籍.txt
 ││ 宝宝打书2.pdf
 ││ 总攻略.txt
 ││ 改版后WDD数据及属性.pdf
 ││ 攻略打开需要的软件.pdf
 ││ 梦幻里的赚钱之路.pdf
 ││ 翰墨之道赚钱.pdf
 ││ 衣冠冢地图.jpg
 │└ 雁塔地宫六十八层视频图文攻略.pdf
 ├ 送新区5开赚钱
 ││ 「新区」五开冲级赚钱攻略.txt
 ││ 「新区」卖符赚钱组合攻略.txt
 ││ 新区五开攻略.pdf
 ││ 新区五开第一步.pdf
 ││ 新区刷成就.txt
 ││ 新区如梦奇谭.txt
 ││ 新区开孔.txt
 ││ 新区赚钱小技巧.txt
 │└ 通天新区河.txt
 ├ 送梦幻西游文档
 ││ 「娱乐」打书攻宝宝攻略.txt
 ││ 「娱乐」打书法宝宝攻略.txt
 ││ 「新区」五开冲级赚钱攻略.txt
 ││ 「新区」卖符赚钱组合攻略.txt
 ││ 「综合」五开全方面详细版.txt
 ││ 「综合」五开日常刷钱攻略.txt
 ││ 「综合」五开时间安排攻略.xls
 ││ 新区五开第一步.pdf
 ││ 新区刷成就.txt
 ││ 新区如梦奇谭.txt
 ││ 新区开孔.txt
 ││ 新区赚钱小技巧.txt
 ││ 新建文本文档.txt
 ││ 棋盘.jpg
 │└ 通天新区河.txt
 ├ 送牧场喂养
 ││ 娃娃鱼羊驼熊猫.jpg
 ││ 孔雀不喂养.bmp
 ││ 孔雀喂养.bmp
 ││ 树袋熊喂养不喂养.bmp
 │└ 鳄鱼蟒蛇蜥蜴.bmp
 ├ 送练级,日常攻略+防出菜苦行+防疲劳
 ││ 五开出菜防苦行.pdf
 ││ 五开如何防止疲劳模式.pdf
 ││ 五开宝宝最低速度标准.pdf
 ││ 五开常用快捷键.pdf
 ││ 五开攻略.txt
 ││ 力盘丝与血敏盘丝输出对比.pdf
 ││ 宠环数据与利润统计.xls
 ││ 慈心渡鬼.pdf
 ││ 新区五开攻略.pdf
 │└ 日常攻略.pdf
 └ 防牟利疲劳攻略
  │ 防牟利攻略.pdf
  └ 防疲劳攻略.pdf



相关截图
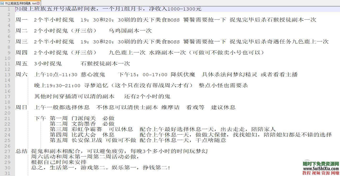
 赚钱秘笈 2019梦幻秘籍西游2 单五开攻略项目打书炼妖跑商 视频教程  赚钱秘笈视频教程单五开攻略项目打书炼妖跑商 第5张

(上班族五开时间表)

下面是工具箱
 赚钱秘笈 2019梦幻秘籍西游2 单五开攻略项目打书炼妖跑商 视频教程  赚钱秘笈视频教程单五开攻略项目打书炼妖跑商 第6张  赚钱秘笈 2019梦幻秘籍西游2 单五开攻略项目打书炼妖跑商 视频教程  赚钱秘笈视频教程单五开攻略项目打书炼妖跑商 第7张  赚钱秘笈 2019梦幻秘籍西游2 单五开攻略项目打书炼妖跑商 视频教程  赚钱秘笈视频教程单五开攻略项目打书炼妖跑商 第8张  赚钱秘笈 2019梦幻秘籍西游2 单五开攻略项目打书炼妖跑商 视频教程  赚钱秘笈视频教程单五开攻略项目打书炼妖跑商 第9张


梦幻2攻略大目录
 赚钱秘笈 2019梦幻秘籍西游2 单五开攻略项目打书炼妖跑商 视频教程  赚钱秘笈视频教程单五开攻略项目打书炼妖跑商 第10张  赚钱秘笈 2019梦幻秘籍西游2 单五开攻略项目打书炼妖跑商 视频教程  赚钱秘笈视频教程单五开攻略项目打书炼妖跑商 第11张

梦幻2攻略随机截图
 赚钱秘笈 2019梦幻秘籍西游2 单五开攻略项目打书炼妖跑商 视频教程  赚钱秘笈视频教程单五开攻略项目打书炼妖跑商 第12张  赚钱秘笈 2019梦幻秘籍西游2 单五开攻略项目打书炼妖跑商 视频教程  赚钱秘笈视频教程单五开攻略项目打书炼妖跑商 第13张


附件
1jpvaykxQx0D4xjErlbeMBw
****(需购买后查看)
****(需购买后查看)
下载文件
附件购买
售价:6 打赏币
随时下周VIP 免费下载
开通会员
开通随时下周VIP或更高级的会员可免费下载该文件


本文链接:https://www.suishixia.vip/p/171.html

版权声明:本站资源来自网友分享或网络搜集整理,仅用于学习交流,请不要用于商业用途。如有侵权,请联系删除!
问题客服:提交工单

发表评论

还没有评论,快来说点什么吧~

快捷跳转

  • 下载地址