经常看到这一一句话“你不理财,财不理你”,而投资就是一种理财方式,而且是比任何一种赚钱方式都要高深的,最终真正能够赚大钱的模式就是投资,也就是“以钱赚钱”,但事实上现实中90%以上的人做不到这一点,绝大多数人都是在用体力或者脑力赚钱,虽然有的过的也还不错,但是却算不上大富。
分享一些投资方面的书籍给大家学习一下,lz跟你们一起学习,希望将来某一天我们都能成为大富。
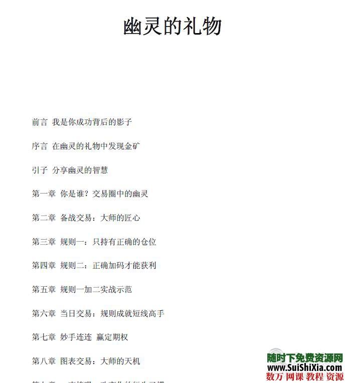
值得一说的是《幽灵的礼物》这本书我看过好几遍了,这本书里面的主人翁是一个真正大神级别心态的人,真正有智慧的人,推荐大家也看看。



书籍列表
冷暖人生路
[大历史不会萎缩].黄仁宇.扫描版.pdf.pdf
_幽灵的礼物(完美全版pdf).pdf
“缠中说禅”股市技术理论(完整版).pdf
《非理性繁荣》.pdf
《国富论》亚当·斯密.pdf
《金融心理学——掌握市场波动的真谛(修订版)》.pdf
《资本主义的失败》波斯纳.pdf
【打开】我帮找网-优质资源分享,网盘高速下载!.url
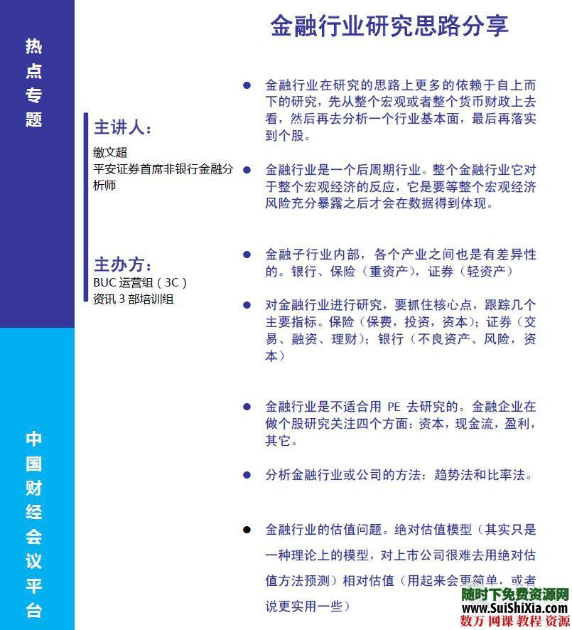
【干货】金融行业研究七大思路.pdf
600280大股东质押情况.pdf
DDD 3D打印研究报告.pdf
炒的是心2014合辑.pdf
炒股的智慧——在华尔街炒股为生的体验.pdf
刺猬吃大饼的博文整理贴 文档版.pdf
大钟MACD背离模型分析周期的切换和选择.doc
大钟MACD背离模型介绍及图解.doc
大钟MACD背离模型逻辑及原理分析.doc
大钟MACD背离模型主要功能及排序.doc
低风险投资之路 [徐大为著][中国经济出版社][2014.06][197页].pdf
低风险投资之路(完整版).docx
低风险投资之路.pdf
多空相斗必斗之内幕猜想.pdf
非同寻常的大众幻想与群众性癫狂.pdf
风生水起2006-2013.doc
跟我走吧14雪球全部主贴整理截止2014.11.17.pdf
股市之神:是川银藏.pdf
光伏发电概念股和光伏发电上市公司一览.docx
红叶识秋_教学贴.pdf
互联网时代的鱼塘营销.docx
黄金游戏 二 熊市能赚钱.pdf
黄金游戏(一)——从A股获利.pdf
黄金游戏4:看懂阴阳线.pdf
黄金游戏5:智慧赢财富.pdf
黄金游戏三_交易靠自己.pdf
剪刀石头韭菜.pdf
看盘高手.pdf
柯中 截止2015.2.17.pdf
恐慌与机会 如何把握股市动荡中的风险和机遇 原.pdf
猎手11-hawk 截止2015.2.17.docx
迈克尔波特-竞争优势.pdf
毛泽东的读书生活.pdf
盘口语言解密高级版[老姜]全集.ppt
盘口语言深度解密.doc
穷查理宝典.pdf
荣辱二十年:我的股市人生%5D.阚治东.扫描版.pdf
瑞鹤仙:沪港通奠定了牛市的基础.docx
瑞鹤仙:回馈淘股吧(我是如何在5个交易日赚500万的).docx
瑞鹤仙:先谈成飞集成,再谈交建,再谈券商.docx
瑞鹤仙:杂谈,想到哪说到哪.docx
三波下跌抄底法-----天天.docx
时间的玫瑰.但斌投资札记.pdf
市盈率估值的无效性和欺骗性.pdf
思维与决策 (第四版) 第二部分.pdf
苏黎世投机定律.pdf
王群航选基金2011.pdf
网格交易法数学+传统智慧战胜华尔街.pdf
小小辛巴投资札记2014年.pdf
雪球访谈:主题投资访谈之世界杯与啤酒.pdf
雪球国债逆回购投资研报(2013年6月版).pdf
幽灵的礼物(全).txt
长城汽车:不变的选择?.pdf
涨跌停板的奥秘.pdf
标签:
本文链接:https://www.suishixia.vip/p/14507.html
版权声明:本站资源来自网友分享或网络搜集整理,仅用于学习交流,请不要用于商业用途。如有侵权,请联系删除!
问题客服:提交工单
还没有评论,快来说点什么吧~