资源介绍
这套幼儿教育资料没有视频和音频,全部是电子书籍,包括了宝宝施教实施计划以及整体的教育方案,打造聪明宝宝必读的经验技巧。
我从事儿童研究与教育实践已有半个世纪,1977年以后主要研究人的早期教育。通过调查、实验和理论上的探讨,我深信0~6岁的早期优教是美好人生的奠基,是高素质人才的摇篮,是家庭幸福、民族昌盛的根本。近30年来,我像一个虔诚的布道者,应邀到全国各地讲学,常常数日连续讲演,尽管有时累得气喘吁吁,嗓子嘶哑,也不减兴致。因为我在为孩子们祝福,也在向世俗呐喊,祈求教育的更新和人类文明的新的觉醒!
幸好我的这种努力得到了许多年轻父母、爷爷奶奶和儿童工作者的热情响应,这也是我最引以自豪的。每当我讲演告一段落,我的身边就围满了听众,他们有提不完的问题,并且都盼着能读到我的书和讲稿。
我难忘家长们那一张张激动的脸,从那一张张脸上我看到他们望子成龙的跳动的心;我也难忘许多儿童工作者,眼前总浮现出他们急切地盼望钻研早期教育的神情。
资源列表
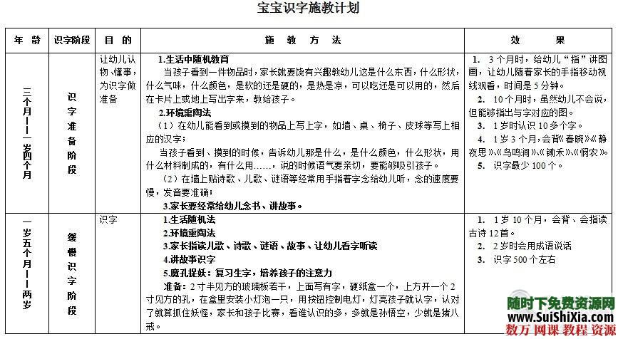
宝宝识字施教计划
冯德全早教方案
冯德全早教方案:三岁缔造一生
资源截图
资源下载
标签:
本文链接:https://www.suishixia.vip/p/12831.html
版权声明:本站资源来自网友分享或网络搜集整理,仅用于学习交流,请不要用于商业用途。如有侵权,请联系删除!
问题客服:提交工单
上一篇:英语音标学习工具
还没有评论,快来说点什么吧~